手机版
|
学校首页
站群导航
门户主站
党政机构
党政办公室
纪委、监察专员办公室
党委组织部(党委党校)
党委宣传统战部
党委教师工作部(人事处)
党委学生工作部(学生工作处)
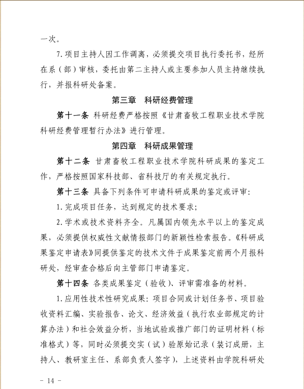
党委保卫工作部(安全稳定处)
发展规划处
审计处
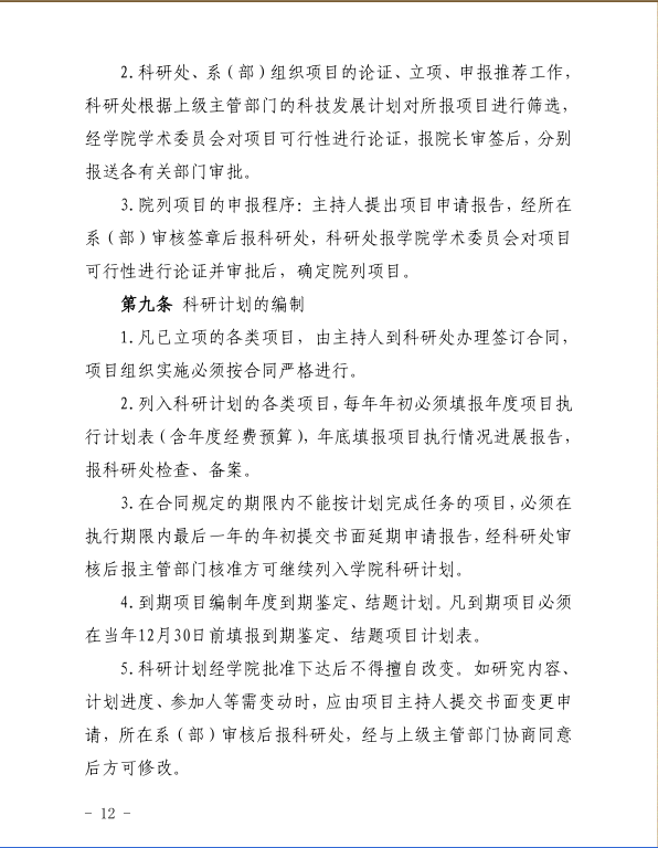
教务处(教师发展中心)
科研处
招生就业处
计划财务处
国有资产管理处(招标采购办公室)
基建工程处
后勤管理处
群团组织
工会
团委
妇联
教学机构
畜牧科技学院
兽医科技学院
宠物科技学院
食品科技学院
农机与汽车学院
机械工程学院
智能与信息学院
经贸与人文学院
马克思主义学院
基础教学部
中专部
教辅机构
图书馆
继续教育学院(乡村振兴学院)
创新创业学院(学生发展中心)
信息网络中心
实验室与实训基地管理中心
校史研究室(校史馆)
离退休职工服务中心
资产经营管理有限责任公司、甘肃牧心源资产经营有限公司
科研机构
高等职业教育研究中心
搜索
×
搜索过于频繁,请输入验证码
网站首页
部门概况
通知公告
科研项目
科学研究
科研团队
科研诚信
科研成果
学术委员会
科技服务
学报管理
政策法规
国家政策
管理办法
下载中心
您的位置:
首页
>
政策法规
>
管理办法
>
详细内容
管理办法
甘肃畜牧工程职业技术学院科研工作管理办法(修订)
来源:
发布时间:2021-04-12 10:42:00
浏览次数:
次
【字体:
小
大
】
终审:科技服务处
分享到:
【打印正文】